前言:
1MORE是万魔声学科技有限公司旗下自主品牌,致力于为热爱音乐的用户呈现更纯粹、富有感染力的声音。随着开放式耳机的爆炸式增长,万魔也相继推出了多款耳挂式耳机产品,为用户提供了舒适的佩戴体验。近期,万魔首款耳夹式耳机也正式发布,不但具备更轻巧时尚的外观设计,还拥有更出色的音质和AI功能。
1MORE万魔耳夹式AI耳机S21搭载了12mm类钻石动圈单元,频宽覆盖20hz~40Khz,THD≤1.5%,搭配LDAC音频解码,提供声音清晰、细节丰富的音频效果,获得了Hi-Res「小金标」高清音频认证;还支持低频增强算法,3D“空间音效”,以及预设了6组EQ音效,用于满足用户的各种音乐风格喜好。
其他方面,万魔耳夹式AI耳机S21支持AI超清降噪,提供清晰通话效果;支持50ms超低延时,游戏、视频体验声画同步更流畅;支持双设备连接,切换更便捷;支持IPX5防水抗汗,暴汗暴雨均可使用;搭配手机APP,还支持DeepSeek-R1智能体,对话翻译/同声传译,会议录音/转写/总结等AI功能。续航上,可支持单次7.5小时,综合26小时的音乐播放。下面就来看看这款产品的详细拆解报告吧~
我爱音频网此前还拆解过1MORE万魔开放式运动蓝牙耳机S50、S30,万魔ComfoBuds Pro真无线降噪耳机 、万魔PistonBuds Pro、ComfoBuds、ColorBuds真无线耳机、万魔圈铁主动降噪真无线耳机、万魔Stylish时尚真无线耳机,万魔SonoFlow SE头戴式耳机等产品。
一、1MORE万魔耳夹式AI耳机S21开箱

1MORE万魔耳夹式AI耳机S21包装盒采用了红黑配色设计,质感出众。正面展示有品牌LOGO,产品外观,万魔创意官周杰伦,以及万魔AI和Hi-Res标识。

包装盒背面介绍有产品参数信息。产品名称:无线耳机,型号:S21-,单耳满电播放时长:7.5小时,整体满电播放时长:26小时,喇叭阻抗:16Ω,通讯距离:10米(在空旷环境下),蓝牙规范:6.0,蓝牙协议:HFP/A2DP/AVRCP,耳机输入:5V-0.1A,充电盒输出:5V-0.2A,充电盒输入:5V-1A,工作温度:0℃~45℃,频率波段:2.400GHz~2.435GHz。制造商:万魔声学股份有限公司。

包装盒侧边图文展示产品功能特点:四麦智能通话降噪、低音增强 定向发声、IPX5防水、蓝牙6.0,以及蓝牙和LDAC标志。

包装盒另外一侧设计“1MORE万魔耳机”系列名称。

打开包装盒,取出内部所有物品,包括了主机和产品使用说明书,此款为磨砂紫配色。

1MORE万魔耳夹式AI耳机S21充电盒采用了圆润的设计,类金属磨砂质感,体积小巧便携。机身正面设置有一颗指示灯反馈充电状态。

机身背面外观一览,一体式转轴设计,设置有Type-C充电接口。

机身顶部设计透明亚克力和品牌LOGO装饰。

机身侧边外观一览,盒盖采用了曲线设计。

打开充电盒盖,内部耳机磁吸固定,取放便捷。

取出耳机,座舱内部结构一览。

盒盖内侧标注有产品信息和认证标志。输入:5V-1.0A,输出:5V-0.2A,容量:300mAh 1.11Wh。

座舱内侧为耳机充电的金属顶针特写,中间雕刻L/R左右标识。

1MORE万魔耳夹式AI耳机S21整体外观一览,耳机体积轻巧,佩戴舒适,质感与充电盒一致。

耳机由C型弯臂衔接前后腔体。弯臂内部采用金属丝,外部亲肤软胶材质包裹,具有着一定的可塑性。音腔采用开放式浅入耳设计,降低音泄露,提升低音效果。

音腔背部的麦克风拾音孔特写。

音腔两侧设计有调音孔。中间通过亮面圆环装饰。

音腔底部的扬声器出音孔特写。

后端腔体外侧设计“1MORE”品牌LOGO,同时也是触控区域。

腔体内侧采用弧形设计,更加贴耳耳廓,提升舒适性。

麦克风拾音孔特写。

腔体侧边的指示灯开孔特写。

腔体底部的充电触点特写。

经我爱音频网实测,1MORE万魔耳夹式AI耳机S21整机重量约为41.8g,轻盈便携。

单只耳机重量约为5.1g,佩戴舒适无感。

我爱音频网使用CHARGERLAB POWER-Z KM003C对1MORE万魔耳夹式AI耳机S21进行充电测试,输入功率约为0.71W。
二、1MORE万魔耳夹式AI耳机S21拆解
通过开箱部分,我们详细了解了1MORE万魔耳夹式AI耳机S21的时尚轻巧外观设计,下面进入拆解部分,看看内部结构配置~
充电盒拆解

分离充电盒盖和座舱结构。

撬开充电盒外壳,取出座舱。

座舱底部通过螺丝固定主板,通过双面胶固定电池单元,电池导线与主板焊接。

座舱侧边与主板垂直焊接有霍尔元件小板。

卸掉螺丝,取掉主板和电池单元。

座舱底部结构一览,设置有两颗磁铁固定耳机。指示灯位置设置有海绵罩遮光。

充电盒主板一侧电路一览。

充电盒主板另外一侧电路一览。

Type-C充电母座特写。

丝印H24的TVS管,用于输入过压保护。

为耳机充电的4根Pogo Pin连接器特写。

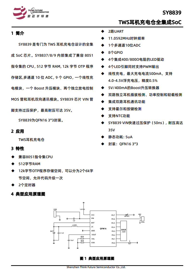
思远半导体SY8839 TWS耳机充电仓全集成SoC,内部集成兼容8051指令集的CPU,512字节RAM,12k字节OTP程序存储区,多通道10位ADC,9个GPIO,一个线性充电模块,一个Boost升压模块、两个独立放电控制MOS管和耳机双向通讯模块。SY8839芯片VIN管脚支持过压保护,最高耐压可达35V。
思远半导体SY8839核心优势方面:集成MCU的情况下,待机功耗进一步降低,只有5uA,无需再担忧整机存储时长;BOOST可调电压配合直通输出模式,可以带来5%以上的整机转换效率提升,充电盒续航更久;内置双向通讯电路,简化外围器件,提升充电盒整体智能化水平;具有更强的浪涌防护能力,无需外加OVP芯片。

思远半导体SY8839详细资料图。据我爱音频网拆解了解到,思远半导体的电源管理类芯片目前已被OPPO、小米、REDMI、韶音、神牛、优篮子、西圣、三星、一加、字节跳动、JBL、小天才、倍思、韶音、猛玛、Cleer、Nothing、捷波朗、斯莫格、NuPhy、高驰、翡声、枫笛、海尔兄弟、泥炭、左点、TG、iQOO、漫步者、联想、传音、科大讯飞、用维、公牛、Fiio、翡声、MEES、YOBYBO、HAYLOU、DENON、Oladance、XTOUR、final、酷睿视、Skullcandy、vivo、QCY、声阔、绿联、realme、魅族、百度、网易、哈曼、万魔、233621、魔宴、创新科技等国内外知名品牌采用。

2.2μH功率电感特写,配合电源管理SoC工作。

丝印AR 5N的霍尔元件,用于感知充电盒开关盖时的磁场变化,进而通知充电盒MCU和耳机与已连接设备配对或断开连接。

充电盒内置锂离子聚合物电池组,型号:ST 602030,标称电压:3.7V,额定容量:300mAh 1.11Wh,充电限制电压:4.2V,来自ST神通天下。

撕开电池外部绝缘保护,电池保护板正面电路一览。

电池保护板背面电路一览。

丝印DW01c的锂电保护IC,负责电池的过充电、过放电、过电流和短路等保护。

丝印05的MOS管。
耳机拆解

拆解耳机部分,打开后端腔体,内部设置有电池和主板单元。

断开导线,取出主板和电池。

腔体底部结构一览,贴有导电布用于触摸控制。麦克风拾音孔设置有声学橡胶罩密封。

耳机主板一侧电路一览。

耳机主板另外一侧电路一览。

连接导电布的金属弹片特写。

iCM创芯微CM1126B-GAC带船运模式二合一单节电池保护IC,负责电池的过充电、过放电、过电流等保护。

镭雕5JB0的MEMS麦克风,用于语音通话功能拾音。

JL杰理科技AC7106F6蓝牙音频SoC,用于无线连接和音频数据处理。

镭雕LK24的晶振特写,为蓝牙芯片提供时钟。

连接充电盒充电的金属连接器特写。

用于反馈连接状态和剩余电量信息的2颗LED指示灯。

耳机内置软包锂电池型号:ST 501012,标称电压:3.7V,额定容量:40mAh 0.15Wh,同样来自ST神通天下。

电池背面丝印有CCC认证标识。

打开音腔部分。

断开扬声器导线,后腔设置有麦克风小板,与扬声器和主板导线焊接。

镭雕5JB0的MEMS麦克风特写,两颗麦克风协同拾音,搭配降噪算法,提供清晰通话。

取出前腔内部扬声器单元。

耳机内置扬声器正面特写。据官方介绍,采用了12mm类钻石动圈单元,具有材质密度高(抑制分割振动)、声导速快(瞬态响应快)、阻尼系数大(减少谐振失真)、导热系数好(降低热噪声)等特征,THD≤1.5%,频宽可覆盖20hz~40Khz。

扬声器单元背面特写。

扬声器与一元硬币大小对比。

经我爱音频网实测,扬声器直径约为12mm。

1MORE万魔耳夹式AI耳机S21拆解全家福。
三、我爱音频网总结

最后附上1MORE万魔耳夹式AI耳机S21的已知核心物料清单,方便大家查阅。
1MORE万魔耳夹式AI耳机S21在外观方面,设计轻巧时尚。充电盒小巧便携,类金属磨砂工艺处理,质感出色;还设计有透明亚克力铭牌,更显精致。耳夹式耳机,采用了目前主流的设计,佩戴轻盈舒适,开放式浅入耳音腔结构,佩戴更靠近耳道,从而降低漏音并提升低音效果。
内部主要配置方面,充电盒搭载ST神通天下3.7V/300mAh聚合物锂电池组,采用了思远半导体SY8839 TWS耳机充电仓全集成SoC,集成兼容8051指令集的CPU、线性充电模、Boost升压模块、双向通讯模块、过压保护等功能,为充电仓提供了更稳定、更高效、更低成本的解决方案。
耳机内置ST神通天下3.7V/40mAh锂电池,搭载12mm类钻石动圈单元和两个MEMS麦克风;主板上,采用了JL杰理科技AC7106F6蓝牙音频SoC、iCM创芯微CM1126B-GAC带船运模式二合一单节电池保护IC等方案。
评论0