前言

小米近期推出了全新67W自带线数显系列充电宝,有10000mAh和20000mAh两个容量版本,并且配备USB-C自带线以及1A1C接口,支持65W输入和67W输出双向PD快充,还支持小米67W澎湃秒充,性能方面既能让米系手机快速满血复活,也能为轻薄笔记本进行快充。

20000mAh大容量续航强劲,适合用户差旅出行携带。自带USB-C线还能当提绳使用,配备LED数显屏可随时精确充电宝剩余电量,方便规划用电,实用性也不错。下面充电头网就带来新品的详细拆解,看看内部的用料和设计。

小米67W自带线数显充电宝开箱

包装盒正面印有小米品牌logo、产品名称、外观以及左下角的2000标识。

背面印有产品参数以及商家信息。

包装盒上参数特写,下面到产品实物展示环节再介绍。

包装内含移动电源以及使用说明书。

充电宝采用PC阻燃材质塑料外壳,表面哑光工艺处理,边角过渡圆润,机身浅蓝色配色,整体设计风格简约。

机身正面设计67W MAX字样。

机身背面印有产品参数信息。

充电宝参数特写

产品型号:PB2067

电池种类:锂离子电池

输入接口:USB-C/USB-C自带线

输出接口:USB-C/USB-C自带线/USB-A

额定容量:12000mAh(5V3A)

额定能量:74.37Wh 11.1V 6700mAh

输入参数:

USB-C自带线/USB-C:5V3A、9V3A、12V3A、15V3A、20V3.25A

输出参数:67W MAX

多口输出:5V3A

USB-C自带线/USB-C:5V3A、9V3A、11V6.1A、12V3A、15V3A、20V3.35A

USB-A:5V3A、9V2.23A、10V2.25A、12V1.67A

制造商:北京米物科技有限公司

充电宝通过了CCC认证。

机身顶部配置1A1C快充接口,同时右侧还设有USB-C自带线。

接口旁设计有相应输出参数。

机身侧面设有金属锁扣和收纳槽,用于固定线缆起到当提绳作用,方便悬挂或手持。

自带线配色更深,线身扁平设计,端子外壳磨砂方便插拔。

机身另一侧配置电源键和数显屏。

数显屏可实时精确显示剩余电量,方便用户规划用电。

 

实测充电宝机身长度为140.13mm。

宽度为72.2mm。

厚度为31.03mm。

测得USB-C自带线长度约为24cm。

充电宝拿在手上的大小直观感受。

另外测得充电宝净重约为416g。

测得USB-C自带线输出支持PD3.0、PPS、QC5、DCP充电协议。

PDO报文显示还具备5V3A、9V3A、12V3A、15V3A、20V3.35A五组固定电压档位,以及5-11V6.1A、5-20V3.35A两组PPS电压档位,并且还支持小米67W澎湃秒充。

测得USB-C口支持QC3.0、PD3.0、PPS、QC5、DCP、Apple 2.4A充电协议。

PDO报文显示USB-C口同样具备5V3A、9V3A、12V3A、15V3A、20V3.35A五组固定电压档位,以及5-11V6.1A、5-20V3.35A两组PPS电压档位,此外也支持小米67W澎湃秒充。

最后测得USB-A口支持QC3.0、DCP、Apple 2.4A充电协议。

使用充电宝USB-C自带线给小米17 Pro Max充电,成功开启小米67W澎湃秒充。

当充电功率爬升到稳定状态,测得功率为52.19W。

小米67W自带线数显充电宝拆解

将机身外壳打开,壳体内侧粘贴石墨散热贴纸以及打胶帮助电芯散热。

撕掉石墨散热贴纸,PCB板上覆盖塑料板,电芯以及塑料板均打胶材料。

拆下塑料板,内侧对应PCB板上电感区域处设有导热垫。

电芯与PCB板镍片点焊连接,侧边数显屏采用排线插拔式连接。

USB-C自带线线芯焊接处打胶水保护。

将电芯和PCB板取出分离,电芯外套塑料框进行保护。

塑料框内粘贴泡棉对电芯进行保护。

充电宝内部电池组由三块聚合物锂电池堆叠组成。

三块电芯来自EVE亿纬锂能,型号786588BS,额定电压3.7V,单块额定容量为6700Ah,额定能量24.79Wh,典型容量6800mAh,典型能量25.16Wh,充电限制电压4.35V,并且通过了国家CCC强制认证以及CE认证。

PCB板正面设有同步升降压开关管、升降压电感、VBUS开关管以及滤波固态电容,电感、电容打胶加固。

另一面设有锂电保护芯片、锂电保护管、同步升降压控制器、协议芯片和MCU,并且焊接有热敏电阻用于监控电芯温度。

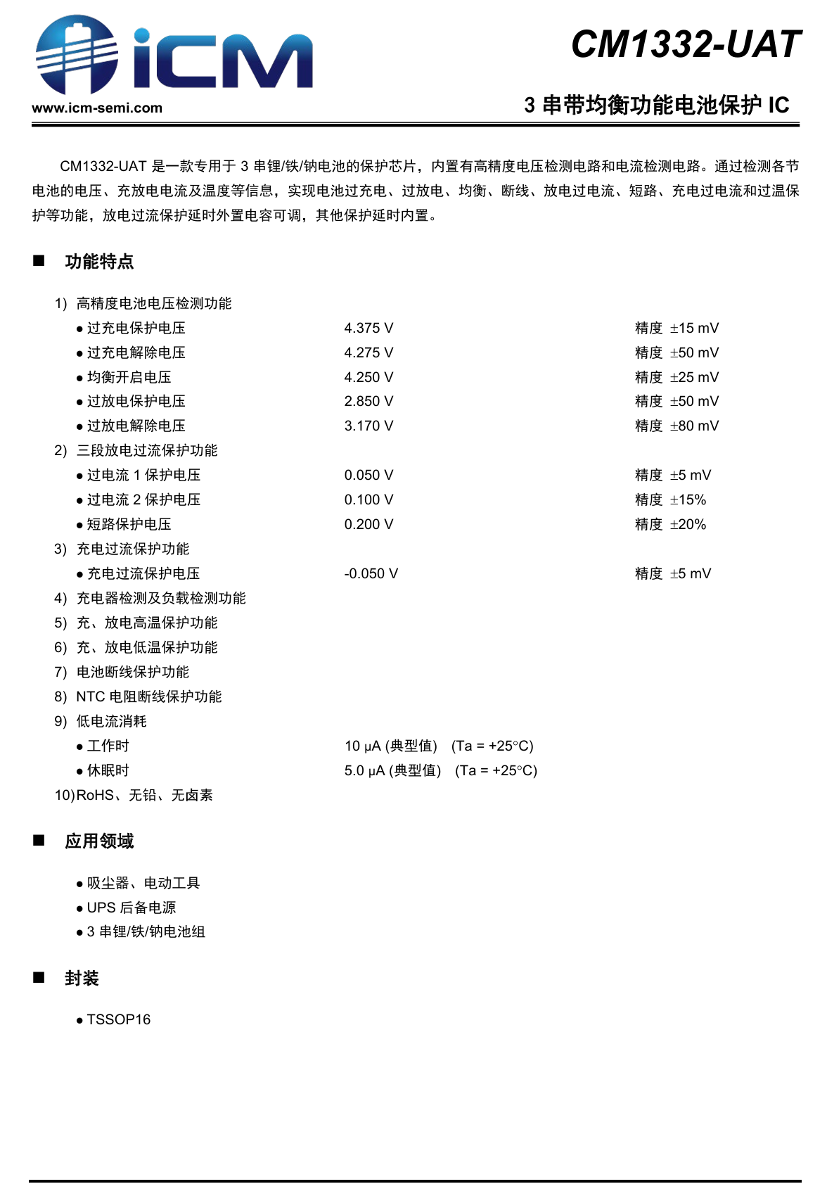
锂电保护芯片来自创芯微,型号CM1332-UAT,这是一款专用于3串锂/铁/钠电池的保护芯片,内置有高精度电压检测电路和电流检测电路。通过检测各节电池的电压、充放电电流及温度等信息,实现电池过充电、过放电、均衡、断线、放电过电流、短路、充电过电流和过温保护等功能,放电过流保护延时外置电容可调,其他保护延时内置。

创芯微CM1332-UAT资料信息。

锂电保护管丝印2001。

滤波固态电容来自东佳,规格为25V100μF。

同步升降压控制器来自南芯科技,型号SC8815A,是一颗高效双向同步升降压控制器,支持1-6节电池充电,支持36V工作电压。芯片支持完整的锂电池充电管理,其中电池充电电流和电压,反向放电输出电压,输入输出电流限制参数均可由I2C总线控制。

SC8815A内置10位ADC,具备充电状态指示,支持自动适配器插入和负载插入检测,具备欠压保护、过压保护和过流保护,并且支持短路保护和过热关断保护。芯片采用QFN32封装,适用于PD快充移动电源,USB-C集线器,工业电源应用。

南芯科技 SC8815A 资料信息。

四颗同步升降压开关管料号全部一样。

同步升降压开关管采用韦尔WNM03301D,NMOS,耐压30V,导阻4.3mΩ,采用PDFN3.3*3.3-8L封装。

升降压电感打胶加固。

芯海科技CPW3220系列是适用于电池双向应用的USB Type-C和USB PD控制器,集成了两路独立的Type-C CC和USB PD功能,Load Switch Driver,USB BC1.2。同时还集成了多种手机的快充协议,以增强终端设备的充电兼容性,可应用于移动电源、电动工具等领域,轻松一颗芯片实现双Type-C口解决方案。

五颗丝印3033A的MOS管作为USB-C自带线和1A1C接口输出VBUS开关管。

MOS管丝印3033A,实际型号为WPM3033A,这是一颗PMOS管,耐压-30V,导阻8mΩ,采用DFN3333-8L封装。

丝印SWDTE的稳压芯片特写。

天微TM1646用于屏幕显示驱动。

热敏电子特写。

电源键贴片焊接。

USB-C接口特写。

USB-A口特写,沉板过孔焊接。

数显屏特写。

全部拆解一览,来张全家福。

充电头网拆解总结

最后附上小米67W自带线数显充电宝核心器件清单,方便大家查阅。

小米67W自带线数显充电宝拥有咖啡、浅蓝两种配色,整体设计风格简约。产品配有LED数显屏,可随时精确剩余电量,自带24cm长USB-C线,即插即用还能当提绳,提升产品便携性。20000mAh大容量搭配67W快充,足以满足用户对续航和性能的需求。

充电头网拆解了解到,产品内置亿纬锂能三块聚合物锂电池,电芯通过了国家3C强制认证。此外配置创芯微CM1332-UAT锂电保护方案进行保护,热敏电阻进行温度监控。芯海科技CPW3220 MCU搭配南芯科技SC8815A电源管理方案实现各接口快充控制。电芯、PCB板做了加固保护和辅助散热,做工可靠。